教育活动

当前位置: 首页 >> 旗下产业 >> 教育活动 >> 正文

【实践育人】williamhill中国官方网站老员工科技创新协会顺利举办老员工职业规划大赛

发布日期:2023-12-05 作者:闭金芝 朱紫文 来源: williamhill中国官方网站 点击:

为增强老员工生涯规划意识和职业素养,促进老员工高质量充分就业,引导老员工更好的走进社会,并明确其人生目标。williamhill中国官方网站于2023年11月10日至12月3日线上举行老员工职业规划大赛,本次比赛对象为williamhill中国官方网站全体员工。

本次大赛分为两个赛道,成长赛道由本科一、二、三年级组成,就业赛道由本科三、四年级以及全体研究生组成。不同赛道的参赛选手都可以通过生涯闯关的生涯背景、专业探索、职业瞭望、兴趣揭秘等闯关任务生成我的生涯探索成长单。参赛选手们积极思考,集思广义,努力思考自己的生涯规划和职业素养,积极参加比赛。本次比赛通过以赛促学的方式引导参赛选手们树立正确成才观、就业观和择业观,不仅促进了参赛人员对个人人生规划的思考,也明确了个人未来方向的发展,职业生涯规划不仅是一份展示自我的文档,更是对未来的承诺和起点。

此次老员工职业规划大赛圆满成功,不仅让老员工确立清晰的职业发展路线,在职业探索和发展中少走弯路,还让老员工充分认识自身的价值。

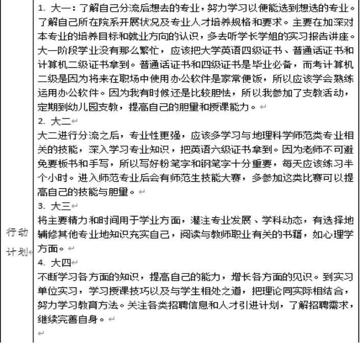
(就业赛道一等奖作品图片)

(成长赛道二等奖作品图片)

(成长赛道二等奖作品图片)

上一条:【文化育人】williamhill中国官方网站青年志愿者协会开展幼儿园支教活动第一期

下一条:【实践育人】williamhill中国官方网站2021级地信一班成功开展校园义工活动